
El sistema alimentario global enfrenta un reto titánico: proporcionar proteínas de alta calidad con el menor impacto ambiental. En este escenario, los bivalvos han sido tradicionalmente coronados como los «héroes» de la dieta sostenible gracias a su capacidad para filtrar agua y su nula dependencia de piensos externos.
Sin embargo, un estudio reciente liderado por investigadores de la Universidad Pablo de Olavide y el CSIC revela una realidad más compleja: el impacto ambiental no termina en la batea. Al analizar la cadena completa en España —desde el cultivo en las rías gallegas hasta el hogar—, los científicos descubrieron que la «mochila ecológica» del mejillón varía drásticamente según su formato de venta: fresco, congelado o en conserva.
Puntos Clave
- La Paradoja del Procesado: Aunque el mejillón fresco es una de las proteínas más limpias, su huella de carbono aumenta hasta un 136% cuando se consume en conserva (escabeche).
- Galicia, Epicentro Global: La región concentra el 99% de la producción española. Sin embargo, solo el 25% del producto fresco se destina al mercado nacional; el resto nutre una compleja red de exportación e industria.
- Radiografía de Emisiones: La cadena completa emite 287.8 GgCO₂eq anuales, repartidos casi equitativamente entre la producción acuícola (45%) y el procesado industrial (43%).
- Desconexión Comercial: España es una potencia productora, pero depende críticamente de las importaciones de Chile para cubrir la demanda interna de mejillón en conserva.
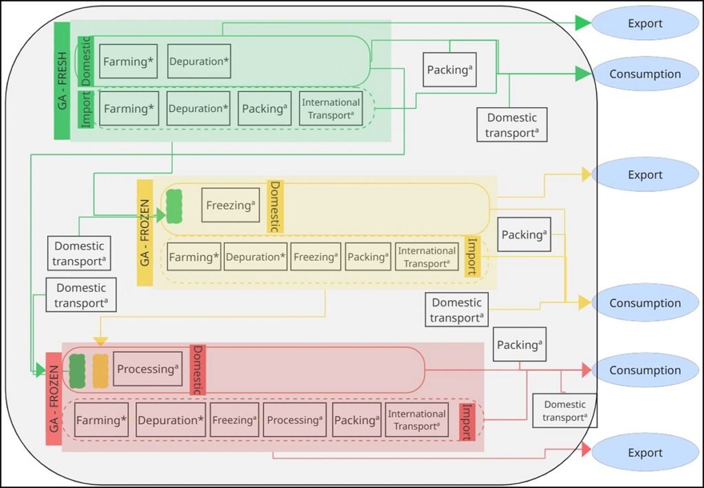
Rastreando la Huella «Batea a la Puerta»
Para obtener estas cifras, el equipo empleó un enfoque combinado de Análisis de Flujo de Materiales (MFA) y Evaluación de Ciclo de Vida (LCA), utilizando 2017 como año de referencia por su robustez estadística. El estudio trazó una frontera sistémica que incluyó:
- Producción: Cultivo en batea, depuración y envasado primario.
- Procesado Industrial: Limpieza, cocción, congelación y el complejo proceso de enlatado.
- Logística Multimodal: Transporte internacional, nacional e intraprovincial.
- Comercio: Flujos de importación y exportación que definen la disponibilidad real en el mercado español.
Los Números que Definen el Sector en España
España es el principal productor de mejillón (Mytilus galloprovincialis) de la Unión Europea. Con una disponibilidad bruta de 276,000 toneladas, el sector es un gigante económico, pero su estructura revela una dependencia logística sorprendente.
El Viaje del Mejillón Gallego
Galicia no solo lidera la producción nacional, sino que gestiona el 98% del procesado industrial. Esta concentración geográfica obliga a una recirculación masiva: el 84% de los mejillones frescos consumidos en el resto de España viajan cientos de kilómetros desde el noroeste, generando una huella de transporte a menudo subestimada.
| Formato de Consumo | Huella de Carbono (kgCO2eq / kg carne) |
| En Escabeche (Pickled) | 8.5 |
| En Salmuera (Brine) | 6.7 |
| Fresco | 4.1 |
| Congelado | 3.6 |
“Para poner estas cifras de emisiones en contexto, conviene recordar la huella de otros alimentos habituales”, apunta Joan Moranta, investigador del Centro Oceanográfico de Baleares del IEO-CSIC. “La carne de vacuno se sitúa muy por encima de la del mejillón, con valores del orden de decenas de kgCO2eq por kg. El cerdo se acerca a rangos intermedios, alrededor de 7 kgCO2eq por kg. Y algunos pescados, como la merluza, pueden estar cerca de 4,4 kgCO2e por kg. El mejillón destaca como proteína marina de emisiones moderadas, pero con sensibilidad fuerte al nivel de industrialización y de flujos comerciales”, señala el científico.
¿Por qué la Lata Impacta tanto en el Clima?
El hallazgo más disruptivo es la brecha de emisiones. Mientras el mejillón congelado presenta el impacto más bajo (3.6 ), el mejillón en escabeche se dispara a 8.5 . Esta diferencia se debe a tres factores:
- Intensidad Energética: El enlatado requiere cocción, esterilización y sellado térmico, procesos que demandan grandes cantidades de calor y electricidad.
- Materiales de Envase: La fabricación de latas metálicas y el uso de aceites para el escabeche añaden una carga de emisiones inexistente en el formato fresco.
- Origen del Producto: El 45% del mejillón en conserva consumido en España proviene de Chile, lo que integra el transporte transoceánico en la ecuación ambiental.
La Paradoja de la Exportación
El estudio destaca una «desconexión» estratégica: España exporta gran parte de su producto de bajo impacto (congelado y fresco) mientras importa latas de terceros países. Según los autores, esta tendencia prioriza el retorno económico sobre la resiliencia del sistema alimentario local, aumentando la vulnerabilidad ante cambios en políticas comerciales.
Recomendaciones para un Futuro Sostenible
Los investigadores proponen cuatro vías de optimización para el sector:
Mantente siempre informado
Únete a nuestras comunidades para recibir al instante las noticias, informes y análisis más importantes del sector acuícola.
- Promover el Consumo Local: Incentivar el consumo de mejillón gallego fresco reduciría drásticamente las emisiones.
- Reconversión Industrial: Fomentar el formato congelado, que optimiza el transporte (al viajar sin concha) y requiere menos energía que la conserva.
- Innovación en Packaging: Una reducción del 23% en el impacto de los envases podría bajar la huella global en un 4%.
- Educación al Consumidor: Implementar etiquetas de huella de carbono para permitir elecciones informadas.
“El mejillón es una proteína marina de bajo impacto ambiental, pero el modelo actual de producción y consumo, basado en la transformación industrial y cadenas comerciales complejas, incrementa considerablemente su huella climática. Impulsar el consumo de mejillón fresco y congelado, y optimizar los flujos logísticos, ofrece una oportunidad clara para reducir las emisiones del sector”, concluye Pablo Saralegui, primer autor del estudio, investigador de Alimentta y la Universidad Pablo de Olavide.
Conclusión
El mejillón sigue siendo una alternativa proteica excelente frente a la carne de vacuno (32.5 ) o rumiantes (28 ). No obstante, este estudio recuerda que la sostenibilidad recorre toda la cadena. Para que el mejillón español sea verdaderamente «verde», debemos optimizar desde la batea hasta la logística final.
“Optimizar el transporte, utilizar materiales de embalaje más sostenibles o tecnologías que minimicen el uso de recursos y reduzcan las emisiones durante la producción y procesamiento del mejillón, son prácticas específicas que conducen a mejorar la sostenibilidad”, finalizó Montserrat Ramón, investigadora del Institut de Ciències del Mar del CSIC.
Esta publicación, que cuenta con el apoyo de la Fundación Daniel y Nina Carasso, es el resultado de una colaboración multidisciplinar entre investigadores del think tank Alimentta, la Universidad Pablo de Olavide, la Universidad de Santiago de Compostela, el Institut Mediterrani d’Estudis Avançats (IMEDEA, CSIC-UIB), el Institut de Ciències del Mar (ICM-CSIC) y el Centre Oceanogràfic de Balears (COB-IEO, CSIC).
Contacto
Pablo Saralegui-Díez
Alimentta Association, Granada, Spain
Universidad Pablo de Olavide, Departamento de Geografía Historia y Filosofía
Sevilla, Andalucía, Spain
Email: psardie@upo.es
Referencia (acceso abierto)
Saralegui-Díez, P., Villasante, S., Ospina-Álvarez, A., Ramón, M., & Moranta, J. (2026). The carbon footprint of the mussel food chain in Spain. Resources, Conservation and Recycling, 227, 108742. https://doi.org/10.1016/j.resconrec.2025.108742
Editor de la revista digital AquaHoy. Biólogo Acuicultor titulado por la Universidad Nacional del Santa (UNS) y Máster en Gestión de la Ciencia y la Innovación por la Universidad Politécnica de Valencia, con diplomados en Innovación Empresarial y Gestión de la Innovación. Posee amplia experiencia en el sector acuícola y pesquero, habiendo liderado la Unidad de Innovación en Pesca del Programa Nacional de Innovación en Pesca y Acuicultura (PNIPA). Ha sido consultor senior en vigilancia tecnológica, formulador y asesor de proyectos de innovación, y docente en la UNS. Es miembro del Colegio de Biólogos del Perú y ha sido reconocido por la World Aquaculture Society (WAS) en 2016 por su aporte a la acuicultura.







